Нассим Талеб*: Патология нашего времени – потеря контакта с реальностью
*философ, эссеист, математик, писатель, преподаватель университета, экономист, статистик
Современный мир представляет собой арену острого соревнования за технологическое лидерство, где государственная промышленная политика играет ключевую роль. Она задаёт вектор развития национальной экономики, формирует конкурентные преимущества, обеспечивает технологическую независимость и создаёт условия для повышения эффективности как отдельных предприятий, так и государства в целом. Как правило, стратегия успешной государственной промышленной политики включает следующие важнейшие элементы:
— Стратегическое видение: ясное представление о будущем промышленности, определение ключевых секторов, технологических приоритетов и целевых результатов.
— Интеллектуальный капитал: инвестирование в науку, исследования, разработку технологий и подготовку высококвалифицированных специалистов, создание условий для привлечения талантов.
— Инновации: поддержка внедрения передовых технологий, создание инкубаторов, технопарков и обеспечение защиты интеллектуальной собственности.
— Инфраструктура: развитие транспортных и энергетических сетей, модернизация производственных площадок, создание высокотехнологичной среды.
— Благоприятная деловая среда: прозрачные законы, упрощённые процедуры регистрации, налоговый режим, доступ к финансированию для бизнеса.
— Интерактивность – ключевой элемент успешной стратегии. Веб-ресурс становится инструментом управления процессом стратегического планирования и прогнозирования, позволяя интегрировать данные, вовлекать заинтересованные стороны и обеспечивать оперативную обратную связь.
Демонстрационный пример:
Государственная информационная система промышленности (ГИСП), доступная по адресу https://gisp.gov.ru/mainpage/, является примером цифровой платформы, разработанной Минпромторгом России. Ключевые особенности платформы:
1. Комплексность: ГИСП объединяет различные сервисы и инструменты для поддержки промышленности в едином цифровом пространстве [1].
2. Многофункциональность: платформа предоставляет широкий спектр услуг, включая поиск мер поддержки, навигацию по промышленным предприятиям, анализ рынков и отраслей [1].
3. Интерактивность: ГИСП предлагает интерактивные карты и сервисы, позволяющие пользователям получать актуальную информацию о промышленном секторе [1].
4. Информационная база: Система содержит обширную базу данных о предприятиях, продукции, технологиях и инновациях в промышленности [1].
5. Аналитические инструменты: ГИСП предоставляет доступ к различным аналитическим отчетам и инструментам для анализа рынка и отраслевых тенденций [1].
6. Поддержка бизнеса: платформа включает сервисы для поиска партнеров, инвесторов и государственной поддержки [1].
7. Цифровизация процессов: ГИСП предоставляет инструменты для оптимизации бизнес-процессов [1].
8. Доступность: Платформа открыта для широкого круга пользователей, включая предприятия, инвесторов и государственные органы [1].
Источник:
[1] https://gisp.gov.ru/mainpage/
Государственная промышленная политика
1) Наблюдается отсутствие целостной теоретической базы, интегрирующей современные парадигмы промышленного развития с национальными экономическими особенностями. Необходима разработка концептуальной модели, учитывающей динамику глобальных производственных систем и потенциал локальных индустриальных бизнес-структур.
2) Существующие механизмы отчетности характеризуются низкой информативностью и отсутствием аналитической глубины. Рекомендуется имплементация многоуровневой системы индикаторов эффективности, основанной на принципах сбалансированной системы показателей (Balanced Scorecard) и теории ограничений систем (Theory of Constraints).
3) Наблюдается дефицит эффективных каналов коммуникации между государственными структурами и промышленными предприятиями. Требуется внедрение адаптивных моделей управления, основанных на принципах кибернетики второго порядка и теории сложных адаптивных систем.
4) Необходима разработка и внедрение интегрированной цифровой платформы, базирующейся на концепциях Индустрии 4.0 и цифровых двойников для моделирования и оптимизации промышленных процессов (см. демонстрационный пример).
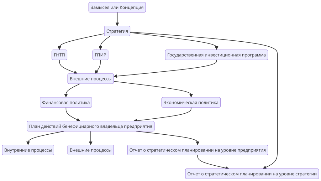
Алгоритм стратегического планирования
1. Концепция (замысел[1])
Первый этап формирования государственной промышленной стратегии начинается с разработки концепции, определяющей:
— основные цели и приоритеты развития промышленности;
— векторы технологического прогресса;
— ожидаемые результаты и их влияние на экономику.
2. Разработка стратегии (проявление замысла)
На основе концепции создается детализированная стратегия, включающая:
— конкретные цели для каждого направления;
— сроки выполнения задач;
— оценку необходимых ресурсов (финансовых, кадровых, технологических);
— механизмы реализации и контроля исполнения.
3. Интеграция стратегии в государственные программы (закрепление замысла)
Стратегия находит своё воплощение в государственных программах, таких как:
— государственная научно-техническая программа (ГНТП);
— государственная программа инновационного развития (ГПИР);
— государственная инвестиционная программа;
— другие проектные инициативы.
Госрограммы конкретизируют стратегию и задают практические шаги по её реализации.
4. Реализация стратегии на уровне предприятий (распространение замысла)
Предприятия адаптируют свои внутренние стратегии в соответствии с государственными планами, учитывая:
— государственные программы и их требования;
— возможности предприятия в контексте текущих и перспективных задач;
— планирование конкретных шагов по внедрению инноваций и повышению производительности.
5. Стратегическое планирование и отчетность
Стратегическое планирование на каждом уровне включает:
— анализ текущих тенденций и прогнозирование будущих вызовов;
— постановку адекватных целей и задач;
— разработку пошаговых планов;
— определение ключевых показателей эффективности (kpi).
Адаптация стратегии через мониторинг и корректировку позволяет учитывать изменяющиеся условия и сохранять гибкость в достижении целей.

Государственные программы: отчетность как зеркало эффективности
К сожалению, это зеркало часто бывает мутным, искаженным или вовсе отсутствует. Отчеты государственных заказчиков зачастую формальны, лишены детализации, а порой и вовсе не публикуются. Отсутствие прозрачной и детальной отчетности о госпрограммах препятствует эффективному управлению государственными ресурсами. Формальная отчетность лишает возможности адекватно оценить реальные достижения, выявлять неэффективные расходы и корректировать стратегию реализации программ. В итоге, мы получаем непрозрачный механизм распределения и использования бюджетных средств, что снижает качество управления и тормозит реальное достижение национальных целей.
Рекомендуемая структура отчета по выполнению государственной программы:
1. Общая информация о программе:
- Название программы.
- Цели и задачи программы.
- Сроки выполнения программы.
- Государственный заказчик и головная организация — исполнитель программы.
- Общий объем финансирования программы.
2. Ход выполнения заданий программы:
- Описание прогресса по каждому заданию программы, включая:
- Перечень выполненных работ.
- Достигнутые результаты.
- Отклонения от запланированного хода работ (если таковые имеются) с указанием причин.
- Информация о созданных инновациях:
- Наименование и описание инноваций.
- Технико-экономические характеристики инноваций.
- Соответствие инноваций требованиям экологической безопасности и международных стандартов.
- Степень освоения инноваций в производстве.
- Информация о выпуске новой освоенной продукции (для заданий третьего раздела программы):
- Наименование и описание продукции.
- Объемы выпуска продукции в натуральном и денежном выражении.
- Отклонения от запланированных объемов выпуска (если таковые имеются) с указанием причин.
3. Финансовый отчет:
- Информация об объемах финансирования программы по источникам:
- Средства республиканского бюджета.
- Средства местных бюджетов.
- Средства государственных целевых бюджетных фондов.
- Внебюджетные источники.
- Информация о целевом использовании выделенных средств.
- Информация о наличии (отсутствии) неэффективно использованных средств.
4. Анализ эффективности программы:
- Анализ соответствия достигнутых результатов целям и задачам программы.
- Анализ социально-экономической эффективности программы.
- Анализ рисков, возникших в ходе выполнения программы, и предпринятые меры по их минимизации.
5. Заключение:
- Общая оценка хода выполнения программы.
- Выводы и предложения по дальнейшей реализации программы.
- Информация о планируемых мероприятиях по завершению программы.
Важность публичного доступа к отчетам
Отчет о ходе выполнения государственной программы должен быть доступен общественности, желательно в открытом доступе на сайте государственного заказчика, либо с контролируемыми правами доступа.
Аргументы:
- Прозрачность и подотчетность: открытый доступ к информации о реализации государственных программ является важным элементом прозрачности и подотчетности органов власти перед гражданами.
- Общественный контроль: публичный доступ к отчетам позволяет заинтересованным лицам, экспертам и общественным организациям осуществлять независимый контроль за реализацией программ.
- Обратная связь: открытость информации стимулирует общественную дискуссию и позволяет получать обратную связь от граждан, экспертов и потенциальных потребителей результатов программы.
- Повышение доверия к власти: обеспечение прозрачности в вопросах реализации государственных программ способствует повышению доверия граждан к органам власти.
- Предотвращение коррупции: публичность и открытость в вопросах финансирования и реализации государственных программ являются эффективными инструментами противодействия коррупции.
Примеры, как заинтересованные лица могут использовать публично доступные отчеты:
- Эксперты могут анализировать отчеты, оценивать достигнутые результаты, формулировать рекомендации по совершенствованию программ и публиковать свои выводы.
- Представители бизнеса могут ознакомиться с результатами программ, направленных на развитие отдельных отраслей экономики, и использовать эту информацию для принятия собственных инвестиционных решений.
- Граждане могут следить за ходом реализации программ, которые непосредственно влияют на уровень их жизни, и обращаться в органы власти с предложениями и замечаниями.
[1] Замысел в контексте стратегического планирования представляет собой основную, часто амбициозную и вдохновляющую идею или цель, которая предвосхитит и направит разработку стратегии. Этот концепт был подробно рассмотрен в работах Гэри Хэмела и Ч. К. Прахалада, которые определяют «Стратегический замысел» (Strategic Intent) как «амбициозную и непреодолимую мечту», которая заряжает эмоциональной и мотивационной силой всех участников процесса. Замысел формируется на индивидуальном или коллективном уровне, обычно среди ключевых лиц или лидеров организации, а не самой организацией в целом. Он отражает глубокое понимание того, куда организация стремится двигаться в будущем, и что она хочет дать. Замысел служит основой для последующей разработки стратегии, определяя общую модель действий и цели, которые необходимо достичь. В этом смысле, замысел является начальным этапом стратегического планирования, на котором формулируются основные идеи и цели, которые затем будут детализированы и конкретизированы в стратегических планах, обеспечивая направление и смысл для всей последующей стратегической деятельности.
![]()